中国·永利yl23455(股份)有限公司-官方网站
集团首页
图书馆(档案馆、校史馆)
网站首页
关于我们
yl23455永利简介
机构设置
现任领导
公司动态
新闻动态
通知公告
招聘信息
公司活动
党群工作
党建工作
团委工作
工会风采
理论学习
人才培养
本科生
研究生
下载中心
员工下载
教师下载
员工服务
智慧学工服务平台
集团首页
图书馆(档案馆、校史馆)
网站首页
关于我们
yl23455永利简介
机构设置
现任领导
公司动态
新闻动态
通知公告
招聘信息
公司活动
党群工作
党建工作
团委工作
工会风采
理论学习
人才培养
本科生
研究生
下载中心
员工下载
教师下载
员工服务
智慧学工服务平台
人才培养
本科生
研究生
本科生
当前位置:
网站首页
->
人才培养
->
本科生
->
正文
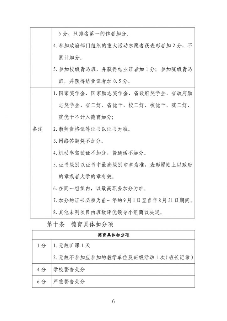
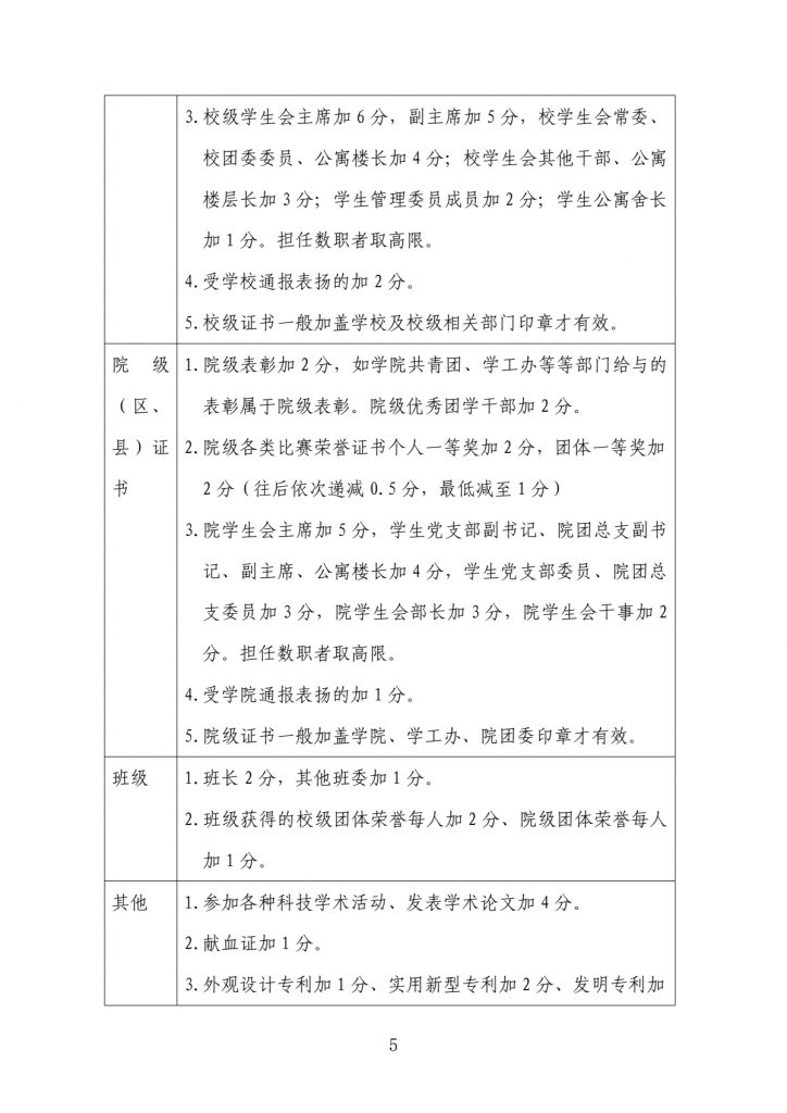
今天你加分了吗? 艺设综合评分指南来啦!
发布日期:2021-09-07
今天你加分了吗?
艺设综合评分指南来啦!
图片来源:院团委 学工办
本期编辑:苏奕凝
本期审核:王进松